william威廉中文官网
首页
学院概况
学院简介
历史沿革
学院荣誉
学院领导
组织机构
基层学术组织
学院机关
实验中心
人才培养
本科生招生
本科生培养
专业设置
课程思政
质量工程
研究生招生
招生信息
招生宣传
研究生培养
质量工程
硕士研究生导师
博士研究生导师
博士后流动站
学位点设置
国际交流
师资队伍
杰出人才
两院院士
高层次人才
教师名录
数学系
物理系
化学系
力学系
人才招聘
博士后管理
科学研究
科研团队
科研平台
科研成果
科研合作
学科建设
学科简介
数学学科
物理学科
化学学科
力学学科
双一流、重点学科
党群工作
党建工作
工会工作
团学工作
统战工作
文化建设
纪检工作
廉洁教育
纪检动态
学生工作
双创工作
学子风采
校友活动
毕业留念
规章制度
党建工作规则制度
人事工作规则制度
教学工作规则制度
科研工作规则制度
纪检工作规则制度
学生工作规则制度
服务指南
办事流程
联系我们
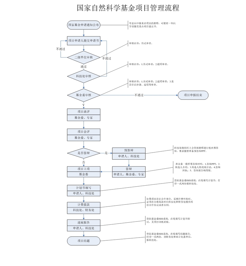
国家自然科学基金项目管理流程
发布时间:2025-06-20
浏览次数:
11